Đồng Hồ Casio Bị Kẹt Nút Có Sửa Được Không?
Đồng Hồ Casio Bị Kẹt Nút Có Sửa Được Không? Phân Tích Chuyên Sâu Và Giải Pháp
Một trong những trục trặc thường gặp với đồng hồ Casio, đặc biệt là các dòng sử dụng lâu năm hoặc hoạt động trong môi trường khắc nghiệt, là hiện tượng nút bấm bị kẹt. Bạn nhấn nút nhưng cảm thấy cứng đơ, không có độ nảy, hoặc nút bị lún sâu không trồi lên được. Vậy, tình trạng này có khắc phục được không? Câu trả lời là CÓ, đa số các trường hợp đều có thể sửa chữa thành công, nhưng mức độ phức tạp và chi phí phụ thuộc vào nguyên nhân gốc rễ. Bài viết này sẽ đi sâu phân tích để bạn hiểu rõ và có quyết định đúng đắn.
1. Nguyên Nhân Chính Khiến Nút Bấm Casio Bị Kẹt
Việc sửa chữa có hiệu quả hay không phụ thuộc phần lớn vào việc xác định đúng "thủ phạm". Dưới đây là những nguyên nhân phổ biến, được sắp xếp theo mức độ nghiêm trọng tăng dần.
1.1. Tích Tụ Bụi Bẩn, Cát Mịn Và Mồ Hôi (Nguyên Nhân Phổ Biến Nhất)
-
Cơ chế: Trong quá trình sử dụng hàng ngày, các hạt bụi, cát, bụi vải, phấn hoa cực nhỏ và cặn mồ hôi khô (chứa muối và axit lactic) có thể len lỏi qua khe hở giữa nút bấm và vỏ đồng hồ.
-
Hậu quả: Chúng tích tụ xung quanh trục nút và lò xo nhỏ bên trong, tạo thành một lớp cản trở, khiến chuyển động của nút bị vướng, cứng và cuối cùng là kẹt cứng. Trường hợp này thường dễ xử lý nhất.
1.2. Lão Hóa, Chai Cứng Hoặc Rách Ron Nút (Button Gasket)
-
Cơ chế: Mỗi nút bấm đều được bảo vệ bởi một miếng ron cao su nhỏ (button gasket). Ron này có hai chức năng: chống nước và tạo độ đàn hồi giúp nút "nảy" lại sau khi nhấn.
-
Hậu quả: Sau 3-5 năm sử dụng, dưới tác động của nhiệt độ, ánh nắng, hóa chất (clo, nước biển, mồ hôi), cao su sẽ bị mất dầu, khô cứng, nứt nẻ hoặc rách. Khi ron bị chai, nó mất đi tính đàn hồi, có thể bị biến dạng và mắc kẹt trong khoang, khiến nút không thể di chuyển tự do.
1.3. Oxy Hóa Và Ăn Mòn Do Nước/Hơi Ẩm Xâm Nhập
-
Cơ chế: Đây là nguyên nhân nghiêm trọng hơn. Nếu ron nút bị lão hóa hoặc đồng hồ bị vào nước, hơi ẩm sẽ lọt vào bên trong. Nước tiếp xúc với các chi tiết kim loại của cơ cấu nút (lò xo, tiếp điểm) gây ra hiện tượng oxy hóa, tạo thành lớp gỉ.
-
Hậu quả: Lớp gỉ oxy hóa này có thể kết dính các chi tiết lại với nhau, gây kẹt cứng. Quan trọng hơn, nó còn ăn mòn và có thể làm hỏng các tiếp điểm điện tử trên board mạch, dẫn đến nút không chỉ kẹt mà còn mất chức năng.
1.4. Hư Hỏng Cơ Khí: Biến Dạng, Gãy Lò Xo
-
Cơ chế: Do va đập mạnh (rơi, đập vào tường) hoặc thao tác quá mạnh tay (nhấn bằng móng tay, ấn mạnh khi nút đã cứng).
-
Hậu quả: Lực tác động có thể làm cong vênh vỏ tại vị trí gắn nút, làm gãy lò xo nhỏ bên trong, hoặc làm mòn, vỡ trục nhựa của nút. Đây là hư hỏng vật lý cần can thiệp thay thế linh kiện.
2. Các Bước Tự Kiểm Tra Và Sơ Cứu Tại Nhà (Chỉ Áp Dụng Cho Trường Hợp Nhẹ)
Lưu ý quan trọng: Các bước này chỉ mang tính tạm thời và có rủi ro. Nếu không tự tin, hãy mang đến chuyên gia ngay.
-
Quan sát và cảm nhận: Nút có bị lún sâu hơn bình thường? Xung quanh nút có nhiều bụi bẩn, cát không?
-
Vệ sinh bên ngoài cẩn thận:
-
Dùng một chiếc bàn chải mềm, lông mịn (như bàn chải đánh răng mới) chải nhẹ nhàng theo nhiều hướng xung quanh chân nút để làm bong bụi bẩn.
-
Phương pháp an toàn hơn: Sử dụng bình xịt khí nén chuyên dụng (dùng để vệ sinh máy ảnh, laptop) để thổi mạnh vào khe nút. TUYỆT ĐỐI KHÔNG THỔI BẰNG MIỆNG vì hơi ẩm sẽ làm tình trạng oxy hóa trầm trọng hơn.
-
-
Nhấn thử nhẹ nhàng: Sau khi vệ sinh, thử nhấn nút vài lần với lực vừa phải để xem có cải thiện không.
CẢNH BÁO: KHÔNG BAO GIỜ ĐƯỢC:
-
Dùng dầu, nước rửa chén, cồn hoặc bất kỳ chất lỏng nào để nhỏ vào nút.
-
Dùng vật sắc nhọn (kim, dao) để nạy, chọc vào khe nút.
-
Nhấn, ấn, vặn mạnh một cách thiếu kiểm soát.
3. Quy Trình Sửa Chữa Chuyên Nghiệp Tại Trung Tâm
Nếu sơ cứu không hiệu quả hoặc bạn nghi ngờ nguyên nhân từ nước/va đập, đây là lúc cần đến chuyên gia. Một quy trình sửa chữa chuẩn kỹ thuật sẽ diễn ra như sau:

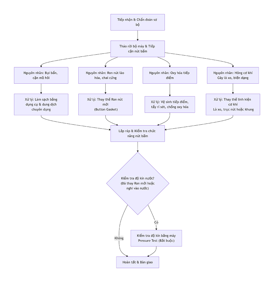
Bước 1: Tháo rời và chẩn đoán sâu
Kỹ thuật viên sẽ tháo dây, vỏ và tách bộ máy (movement) ra khỏi vỏ để tiếp cận trực tiếp mặt sau của board mạch và hệ thống nút bấm.
Bước 2: Làm sạch và xử lý nguyên nhân
-
Với bụi bẩn, cặn mồ hôi: Sử dụng bàn chải chuyên dụng và dung dịch tẩy rửa tiếp điểm (như cồn isopropyl 99%) để làm sạch triệt để.
-
Với ron nút bị chai hỏng: Tháo bỏ và thay thế bằng ron nút mới chính hãng hoặc đúng tiêu chuẩn. Đây là bước sống còn để khôi phục độ kín.
-
Với oxy hóa: Dùng dung dịch tẩy rỉ chuyên dụng và dụng cụ vi mô để làm sạch các tiếp điểm trên board mạch, đảm bảo khả năng dẫn điện.
-
Với hư hỏng cơ khí: Thay thế lò xo mới, trục nút mới, hoặc thậm chí là khung gá nút nếu bị biến dạng.
Bước 3: Lắp ráp và kiểm tra toàn diện
-
Sau khi xử lý, toàn bộ được lắp ráp lại.
-
Kiểm tra chức năng: Từng nút được test kỹ để đảm bảo phản hồi nhạy, đúng chức năng.
-
Kiểm tra độ kín nước (Pressure Test): Đây là bước bắt buộc nếu đã thay ron hoặc nghi ngờ vào nước. Đồng hồ được đưa vào máy kiểm tra áp suất để xác nhận độ kín đã được khôi phục, đảm bảo an toàn cho các lần sử dụng dưới nước sau này.
4. Chi Phí Và Khả Năng Khôi Phục
Khả năng khôi phục gần như 100% nếu board mạch và IC chưa bị hỏng.
-
Chi phí sửa nút kẹt đơn thuần (vệ sinh, thay ron): Dao động từ 200,000 - 500,000 VNĐ tùy trung tâm và độ phức tạp.
-
Chi phí sẽ cao hơn nếu phải thay thế linh kiện cơ khí hoặc xử lý oxy hóa nặng trên board mạch.
-
Trường hợp khó cứu: Nếu việc kẹt nút kéo dài đã dẫn đến chập IC (thường đi kèm hiển thị loạn, chết máy), chi phí thay IC có thể lên tới 1 - 3 triệu VNĐ và đôi khi không đáng để sửa so với giá trị đồng hồ.
Kết luận
Đồng hồ Casio bị kẹt nút hoàn toàn có thể sửa chữa được với tỷ lệ thành công rất cao nếu được xử lý bởi kỹ thuật viên có tay nghề. Chìa khóa nằm ở việc xác định đúng nguyên nhân (bụi bẩn, ron hỏng hay oxy hóa) và thực hiện quy trình khép kín: tháo lắp chuyên nghiệp, làm sạch sâu, thay thế linh kiện hỏng và kiểm tra độ kín nước bắt buộc. Việc tự xử lý tại nhà chỉ nên dừng ở mức vệ sinh bên ngoài và nên là biện pháp tạm thời. Để bảo vệ lâu dài cho chiếc đồng hồ của mình, hãy đầu tư vào một lần sửa chữa chuyên nghiệp và đừng quên bảo dưỡng định kỳ, thay thế ron nút sau mỗi vài năm sử dụng.
