Đồng Hồ Casio Bị Loạn Giờ Có Nguy Hiểm Không?
Đồng Hồ Casio Bị Loạn Giờ Có Nguy Hiểm Không? Đánh Giá Mức Độ Ảnh Hưởng & Cách Xử Lý
Đồng hồ Casio bị loạn giờ, chạy sai lệch là một sự cố khá phổ biến, khiến nhiều người dùng lo lắng liệu điều này có nguy hiểm cho đồng hồ hay không. Bài viết này sẽ phân tích sâu các nguyên nhân, mức độ ảnh hưởng và hướng dẫn bạn cách chẩn đoán, xử lý chính xác để bảo vệ đồng hồ của mình.
1. Tổng Quan: "Loạn Giờ" Là Gì & Các Mức Độ
"Loạn giờ" trên đồng hồ Casio có thể hiểu là hiện tượng đồng hồ không hiển thị hoặc vận hành đúng với thời gian thực tế. Tình trạng này có nhiều mức độ:
-
Loạn giờ nhẹ (Sai lệch vài phút/ngày): Đồng hồ vẫn chạy nhưng nhanh/chậm bất thường.
-
Loạn giờ nặng (Sai hàng giờ hoặc ngừng chạy): Màn hình hiển thị giờ hoàn toàn sai lệch, kim không chuyển động đúng hoặc dừng hẳn.
-
Lỗi chức năng liên quan: Lỗi lịch (hiển thị sai ngày/thứ), chế độ 12h/24h bị đảo lộn, không thể chỉnh giờ.
Việc đầu tiên cần làm là xác định nguyên nhân gốc rễ, vì mức độ nguy hiểm phụ thuộc hoàn toàn vào điều này.
2. Phân Tích Nguyên Nhân & Mức Độ "Nguy Hiểm"
Đánh giá dưới đây sẽ giúp bạn hiểu rõ vấn đề của mình nghiêm trọng đến đâu.
Nhóm 1: Nguyên Nhân Đơn Giản, KHÔNG Nguy Hiểm Đến Đồng Hồ
Đây là những lý do phổ biến nhất, dễ khắc phục và không gây hư hại vật lý cho đồng hồ.
-
Pin yếu/sắp hết (Phổ biến nhất với đồng hồ Quartz):
-
Dấu hiệu: Đồng hồ chạy chậm dần rồi có thể ngừng hẳn. Trước đó, kim giây có thể nhảy 2 giây/lần. Với đồng hồ số, màn hình mờ dần.
-
Mức độ nguy hiểm: THẤP. Tuy nhiên, nếu để pin chết hoàn toàn quá lâu, pin có thể rỉ axit và làm hỏng tiếp điểm, lên mạch IC.
-
Cách xử lý: Thay pin mới tại nơi uy tín có thay gioăng và test độ kín.
-
-
Lỗi cài đặt múi giờ (DST) hoặc sai chế độ 12h/24h:
-
Dấu hiệu: Đồng hồ liên tục sai đúng 1 giờ (do chế độ giờ mùa hè - DST đang bật) hoặc hiển thị sai chu kỳ sáng/tối.
-
Mức độ nguy hiểm: KHÔNG. Đây hoàn toàn là lỗi người dùng.
-
Cách xử lý: Vào chế độ chỉnh giờ (Adjust) và tắt DST, chỉnh lại định dạng giờ.
-
-
Lỗi căn chỉnh kim (với đồng hồ kim hoặc kim lai số):
-
Dấu hiệu: Kim giờ/phút không chỉ đúng vị trí số, nhưng thời gian "thực" trên màn hình số (nếu có) vẫn đúng.
-
Mức độ nguy hiểm: THẤP. Thường do va chạm nhẹ hoặc thao tác chỉnh sai.
-
Cách xử lý: Vào chế độ căn chỉnh kim (H-SET) để đưa các kim về đúng vị trí 12 giờ.
-
Nhóm 2: Nguyên Nhân Nghiêm Trọng, CÓ Thể Gây Hư Hại Vĩnh Viễn
Những nguyên nhân này cần được can thiệp kỹ thuật sớm, nếu không sẽ dẫn đến hư hỏng nặng, tốn kém.
-
Nước xâm nhập vào máy (Độ ẩm cao, hơi nước):
-
Dấu hiệu: Có hơi nước, sương mù trong mặt kính. Đồng hồ chạy chập chờn, loạn chức năng rồi ngừng.
-
Mức độ nguy hiểm: RẤT CAO. Nước gây oxi hóa, chập mạch điện tử (IC), hỏng bảng mạch. Thiệt hại có thể không khắc phục được nếu để lâu.
-
Cách xử lý: TẮT ĐỒNG HỎ NGAY, tháo ra, không nhấn nút. Mang đến trung tâm sửa chữa chuyên nghiệp càng sớm càng tốt để vệ sinh, sấy máy.
-
-
Nhiễm từ trường mạnh:
-
Dấu hiệu: Đồng hồ chạy nhanh bất thường hàng chục phút/ngày. Có thể kiểm tra bằng cách đưa đồng hồ lại gần một chiếc la bàn, nếu kim la bàn xoay chuyển thì đồng hồ đã nhiễm từ.
-
Mức độ nguy hiểm: CAO. Từ trường làm nhiễu từ tính của tinh thể thạch anh, khiến nó dao động sai, làm hỏng độ chính xác vĩnh viễn nếu không khử từ.
-
Cách xử lý: Mang đến trung tâm có máy khử từ chuyên dụng. (Lưu ý: Dòng G-Shock có khả năng chống từ tốt hơn).
-
-
Hư hỏng cơ học bên trong (Do va đập mạnh):
-
Dấu hiệu: Đồng hồ ngừng chạy hoặc loạn giờ ngay sau một cú va đập, rơi. Có thể nghe tiếng động lạch cạch bên trong.
-
Mức độ nguy hiểm: CAO. Có thể làm gãy trục kim, lệch bánh răng, hỏng mô-tơ hoặc làm đứt mối hàn trên mạch IC.
-
Cách xử lý: Không tự lắc hay mở máy. Mang đến trung tâm sửa chữa để kiểm tra nội bộ.
-
-
Lỗi IC (Bộ vi mạch điều khiển):
-
Dấu hiệu: Đồng hồ hiển thị các ký tự loạn xạ, nhấp nháy bất thường, hoặc hoàn toàn không phản hồi. Đây thường là hậu quả cuối cùng của nước vào, va đập hoặc pin chảy.
-
Mức độ nguy hiểm: RẤT CAO. IC là "bộ não" của đồng hồ. Thay thế rất phức tạp và tốn kém, đôi khi không có linh kiện thay thế.
-
Cách xử lý: Cần chẩn đoán chuyên sâu tại trung tâm sửa chữa lớn, có thể phải thay thế toàn bộ mô-đun máy.
-
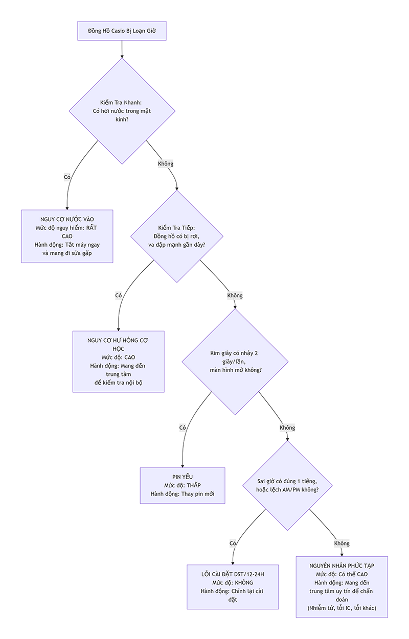
3. Hướng Dẫn Chẩn Đoán & Xử Lý Từng Bước
Khi đồng hồ bị loạn giờ, bạn có thể tự làm theo quy trình sau để chẩn đoán sơ bộ:

4. Kết Luận: Phòng Bệnh Hơn Chữa Bệnh
Vậy, đồng hồ Casio bị loạn giờ có nguy hiểm không?
Câu trả lời là: CÓ THỂ RẤT NGUY HIỂM, tùy thuộc vào nguyên nhân.
Nếu chỉ do pin yếu hoặc lỗi cài đặt, đó là vấn đề nhỏ, dễ khắc phục. Nhưng nếu nguyên nhân đến từ nước, va đập hoặc nhiễm từ, đây là dấu hiệu cảnh báo sự cố nghiêm trọng, cần can thiệp kỹ thuật ngay để tránh hư hỏng vĩnh viễn, tốn kém chi phí sửa chữa.
Lời khuyên tốt nhất là phòng ngừa:
-
Tránh để đồng hồ gần nguồn từ mạnh (loa, nam châm, tủ lạnh).
-
Kiểm tra và thay gioăng định kỳ để đảm bảo độ kín nước.
-
Thay pin định kỳ 2-3 năm/lần tại nơi uy tín.
-
Khi gặp sự cố, đừng chủ quan. Hãy dựa vào hướng dẫn trên để đánh giá và tìm giải pháp phù hợp, kịp thời bảo vệ "người bạn đồng hành" đáng tin cậy của mình.
