Đồng Hồ Casio Bị Vào Nước Phải Làm Gì?
Đồng Hồ Casio Bị Vào Nước Phải Làm Gì? Hướng Dẫn Xử Lý Khẩn Cấp & Phục Hồi
1. Tình Huống Khẩn Cấp Cần Xử Lý Ngay
Việc phát hiện chiếc đồng hồ Casio của bạn bị vào nước hoặc đọng hơi nước bên trong luôn là tình huống gây hoang mang. Hành động của bạn trong những phút đầu tiên sẽ quyết định 90% khả năng cứu chữa. Bài viết này cung cấp hướng dẫn hành động từng bước một cách khoa học, từ sơ cứu khẩn cấp tại nhà đến các bước cần thực hiện tại trung tâm sửa chữa, giúp bạn bảo vệ đồng hồ một cách tốt nhất.
Đồng hồ Casio bị vào nước không chỉ gây mờ kính mà còn ảnh hưởng trực tiếp đến mạch pin và IC, đặc biệt nếu tình trạng này xảy ra lặp lại. Để giảm thiểu rủi ro trước khi nó xảy ra, bạn có thể tham khảo thêm cách tránh đồng hồ Casio bị vào nước và có nên đeo đồng hồ Casio khi đi bơi để chủ động phòng ngừa.
Trước khi đi vào chi tiết, hãy nắm vững kiến thức đồng hồ Casio tổng quan để hiểu cấu tạo và nguyên lý hoạt động.
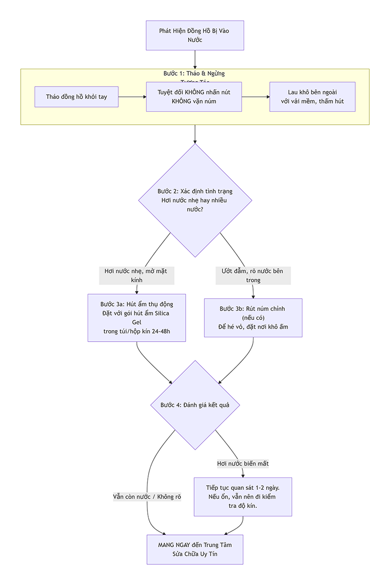
Quy Trình 4 Bước Xử Lý Khẩn Cấp Ngay Tại Nhà
Ngay khi phát hiện đồng hồ có nước hoặc hơi nước, hãy ngay lập tức thực hiện tuần tự các bước sau đây. Đừng hoảng sợ, sự bình tĩnh và hành động chính xác là chìa khóa.

Bước 1: Ngừng Mọi Tương Tác Và Lau Khô Bên Ngoài
-
HÀNH ĐỘNG ĐẦU TIÊN: Lập tức tháo đồng hồ ra khỏi tay.
-
ĐIỀU CẤM KỴ: Tuyệt đối không nhấn bất kỳ nút bấm nào, không vặn núm chỉnh giờ. Việc này sẽ tạo lực hút và đẩy nước vào sâu hơn trong máy.
-
Lau khô toàn bộ bề mặt vỏ, dây đeo và mặt kính bằng vải mềm, thấm hút tốt.
Bước 2: Rút Núm Chỉnh Giờ Ra Ngoài (Nếu Có)
-
Với các mẫu đồng hồ có núm vặn, hãy nhẹ nhàng kéo núm chỉnh giờ ra vị trí nấc cuối cùng (vị trí chỉnh giờ). Hành động này mở một đường thoát hơi nước nhỏ, giúp hơi ẩm thoát ra ngoài dễ dàng hơn trong các bước tiếp theo.
Bước 3: Hút Ẩm Tích Cực Bằng Chất Hút Ẩm
-
Đây là phương pháp hiệu quả nhất bạn có thể làm tại nhà.
-
Chuẩn bị: Một hộp nhựa kín hoặc túi zip có khóa, vài gói hút ẩm silica gel (thường có trong hộp thuốc, túi đựng giày, túi xách mới). Không dùng gạo vì bụi gạo có thể lọt vào máy.
-
Thực hiện: Đặt đồng hồ và các gói hút ẩm vào hộp/túi, đậy kín. Để yên ở nơi khô ráo, tránh ánh nắng trực tiếp trong ít nhất 24-48 giờ.
Bước 4: Kiểm Tra & Quyết Định Cuối Cùng
Sau 48 giờ, kiểm tra xem hơi nước đã biến mất chưa.
-
Nếu CÒN: Điều này chứng tỏ lượng nước nhiều hoặc đã thấm sâu. Cần mang đến trung tâm sửa chữa ngay.
-
Nếu HẾT: Đây là tín hiệu tốt, nhưng không có nghĩa là đồng hồ đã an toàn. Nước có thể đã để lại cặn khoáng hoặc bắt đầu quá trình oxy hóa các linh kiện nhỏ mà mắt thường không thấy. Bạn vẫn nên mang đi kiểm tra.
Tham khảo thêm cách vệ sinh đồng hồ Casio tại nhà để làm sạch an toàn trước khi mang đi kiểm tra chuyên sâu.
Những Sai Lầm Cần Tránh Tuyệt Đối
-
Tuyệt đối không dùng máy sấy tóc: Nhiệt độ cao cục bộ có thể làm biến dạng gioăng cao su, làm chảy các lớp keo chống nước và khiến hơi nước bốc lên ngưng tụ ở nơi khác, thậm chí làm hỏng mạch điện tử.
-
Tuyệt đối không lắc mạnh: Bạn không thể "lắc hết nước ra" được. Hành động này chỉ khiến nước văng tung tóe bên trong và lan sang nhiều bộ phận khác.
-
Tuyệt đối không đặt trên lò sưởi, tủ lạnh, hoặc các nguồn nhiệt khác: Sốc nhiệt là kẻ thù của độ kín. Sự co giãn đột ngột của kim loại có thể tạo ra các khe hở nhỏ hoặc làm hỏng kết cấu.
-
Đừng cố tự tháo máy: Nếu không có dụng cụ và kiến thức chuyên môn, bạn sẽ không thể lắp lại đúng cách, làm mất hoàn toàn khả năng chống nước và có thể làm hỏng thêm các linh kiện bên trong.
Sau khi xử lý tình trạng nước, việc vệ sinh và chăm sóc đồng hồ đúng cách sẽ giúp hạn chế oxy hóa và ăn mòn linh kiện. Nếu bạn đã từng gặp trường hợp này, hãy đọc thêm về cách giữ chống nước cho đồng hồ Casio để tránh tái diễn.
Tại Sao Phải Mang Đến Trung Tâm Sửa Chữa Ngay Cả Khi Đã Hết Hơi Nước?
Nếu đồng hồ Casio đã vào nước khá sâu, bị hấp hơi nặng hoặc hoạt động bất thường sau khi khô, bạn nên cân nhắc kiểm tra kỹ để tránh hư hỏng nặng hơn. Khi đó, dịch vụ chống nước & xử lý nước vào đồng hồ Casio là giải pháp hiệu quả để khôi phục chức năng và độ bền cho thiết bị. Ngay cả khi đồng hồ trông có vẻ khô ráo, việc mang đến trung tâm uy tín là cần thiết vì:
-
Kiểm tra và thay thế gioăng (ron): Gioăng cao su ở nắp lưng, núm chỉnh và nút bấm là thứ đã bị lão hóa và khiến nước vào. Chúng phải được thay thế để phục hồi độ kín.
-
Vệ sinh và chống oxy hóa: Kỹ thuật viên sẽ tháo máy, dùng dung dịch chuyên dụng để rửa sạch các cặn khoáng và vết oxy hóa do nước để lại trên bảng mạch (IC) và các tiếp điểm.
-
Kiểm tra độ kín bằng máy chân không: Sau khi lắp ráp, đồng hồ sẽ được kiểm tra trong buồng áp suất để đảm bảo độ kín nước đã được phục hồi như thiết kế ban đầu.
-
Phát hiện hư hỏng tiềm ẩn: Kiểm tra xem các linh kiện như pin, màn hình LCD, mô-tơ có bị ảnh hưởng không.
Cách Phòng Ngừa Đồng Hồ Bị Vào Nước Trong Tương Lai
Phòng bệnh hơn chữa bệnh. Hãy ghi nhớ những điều sau:
-
Hiểu rõ ký hiệu chống nước: Luôn kiểm tra thông số BAR, ATM, hoặc M ở mặt sau đồng hồ. 3ATM (30M) chỉ chịu được mưa và rửa tay, không dùng để bơi lội. Xem chi tiết tại các mức chống nước đồng hồ Casio.
-
Tuân thủ nguyên tắc sử dụng:
-
Không điều chỉnh núm hoặc nhấn nút dưới nước hoặc khi đồng hồ còn ướt.
-
Tránh sốc nhiệt (từ phòng lạnh ra ngoài nắng nóng, tắm hơi, tắm nước nóng).
-
Rửa sạch bằng nước ngọt nếu đồng hồ tiếp xúc với nước biển, nước hồ bơi có clo.
-
-
Bảo dưỡng định kỳ: Khả năng chống nước không tồn tại mãi mãi. Nên kiểm tra độ kín và thay thế gioăng định kỳ 1-2 năm một lần, đặc biệt nếu bạn thường xuyên sử dụng dưới nước.
Tìm hiểu thêm về cách tránh đồng hồ Casio bị vào nước và có nên đeo đồng hồ Casio khi đi bơi để bảo vệ đồng hồ tốt hơn.
6. Kết Luận
Khi đồng hồ Casio bị vào nước, hãy nhớ nguyên tắc "NGỪNG - THÁO - HÚT ẨM - GỬI CHUYÊN GIA". Các bước sơ cứu tại nhà với gói hút ẩm chỉ là giải pháp tạm thời. Để đảm bảo đồng hồ hoạt động ổn định lâu dài và tránh những hư hỏng ngấm ngầm do oxy hóa, việc đưa đến một trung tâm bảo hành chính hãng hoặc cửa hàng sửa chữa uy tín là bước bắt buộc cuối cùng. Hãy xem đây như một lần "khám bệnh" toàn diện để chiếc đồng hồ của bạn có thể tiếp tục đồng hành cùng bạn một cách đáng tin cậy.
Nếu bạn cần hỗ trợ, hãy liên hệ dịch vụ sửa chữa đồng hồ Casio hoặc thay pin đồng hồ Casio của TimeMart.
Hotline/Zalo: 090.347.2299 (24/7)
Giờ làm việc: 8:00 – 20:00 (tất cả các ngày)
Xem đường đi trên Google Maps (Hà Nội)
